全球变暖导致极端高温天气频发,严重影响了农作物的生长和产量,对农业生产和粮食安全构成重大威胁。为了应对高温胁迫,植物在进化过程中形成了多种适应机制。其中,一种名为微小RNA(简称miRNA)的小分子扮演着重要角色。这类RNA虽然只有约21个核苷酸大小,却能对植物的抗热性起到关键调控作用。
beat365英国官网网站生命科学学院晏军课题组长期致力于微小RNA调控植物耐热性研究并取得系列重要创新成果。2025年4月23日,晏军课题组最新科研成果以“Heat stress triggers enhanced nuclear localization of HYL1 to regulate miRNA biogenesis and thermotolerance in plants”为题再次在国际著名期刊 The Plant Cell 上发表,beat365英国官网网站生命科学学院博士生曹一铭和张佳鑫为该论文共同第一作者,晏军研究员为论文的通讯作者,beat365英国官网网站为论文的第一完成单位。

beat365英国官网网站晏军课题组发现小分子RNA调控植物抗高温新机制
此前,课题组于2023年5月在 The Plant Cell 上发表题为“ The miR165/166–PHABULOSA module promotes thermotolerance by transcriptionally and post-translationally regulating HSFA1 ”的研究成果,揭示了miR165/166模块通过调控热应激核心因子HSFA1来帮助植物应对高温的分子机制。
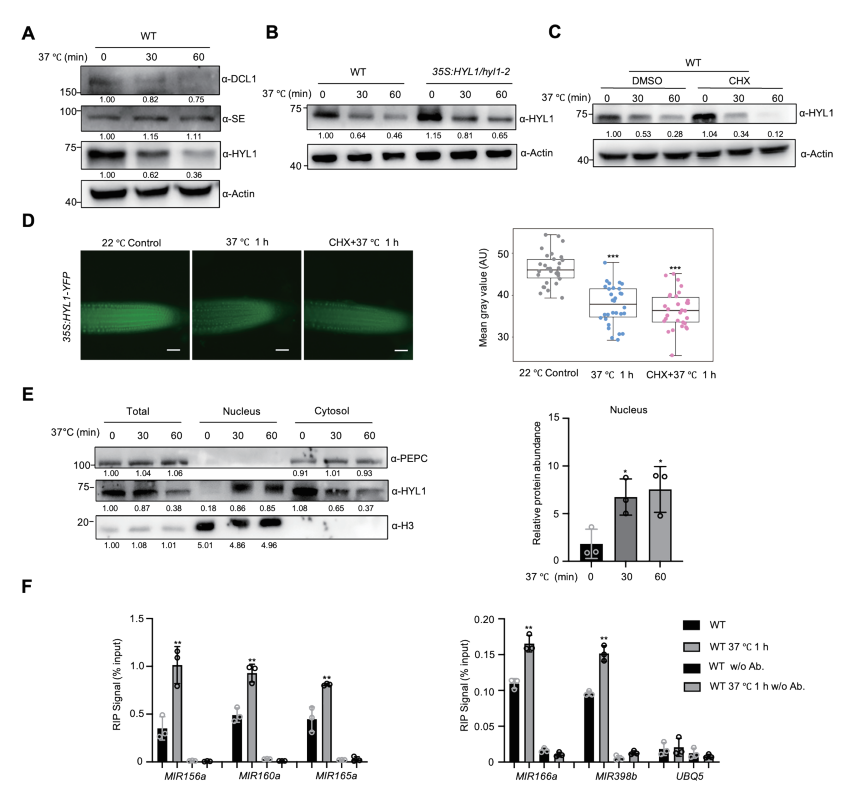
在此基础上,课题组进一步研究了高温如何诱导miR165/166的表达。令人意外的是,他们发现高温并非主要通过增加miRNA前体的表达,而是通过调控miRNA合成加工复合体来发挥作用。研究发现,在高温胁迫下,虽然加工复合体关键蛋白HYL1的总量减少,但其在细胞核内的定位增加,从而更有效地结合miRNA前体,促进成熟miRNA的产生。研究还发现,激酶MPK3和磷酸酶CPL1通过调控HYL1的磷酸化状态,影响其在细胞内的分布,进而调节植物的耐热性。时隔两年,最新研究成果再次在国际著名期刊 The Plant Cell 发表。该研究首次阐明了植物通过调控miRNA加工复合体来应对热胁迫的新机制。

高温促进miRNA加工复合体关键因子HYL1进入细胞核。

高温下,MPK3激酶和CPL1磷酸酶形成的反馈环通过调控HYL1磷酸化状态影响其进入细胞核。
晏军课题组通过这两项系统性研究,揭示了植物通过miRNA分子及其加工复合体响应高温胁迫的分子机制。这些发现不仅深化了科学界对植物耐热性分子基础的理论认识,更重要的是为作物耐高温育种提供了潜在的关键调控靶点。基于这些研究成果,晏军研究员受邀在两年一度的“第六届全国植物逆境生物学大会”上作学术报告,向同行汇报交流该团队的研究发现及后续工作进展。

beat365英国官网网站生命科学学院晏军课题组
beat365英国官网网站生命科学学院晏军课题组成立于2017年12月,主要从事植物非编码RNA(特别是miRNA及其加工复合体)响应极端环境(如高温、低温胁迫)的分子机制研究,以及豆科植物(大豆、苜蓿和百脉根)小RNA的生物学功能解析及应用。团队基于自主研发的短串联靶标模拟技术(STTM),结合合成生物学和基因编辑等前沿技术,致力于新种质创制和智能育种。
附:论文链接
Heat stress triggers enhanced nuclear localization of HYL1 to regulate miRNA biogenesis and thermotolerance in plants
The miR165/166–PHABULOSA module promotes thermotolerance by transcriptionally and post-translationally regulating HSFA1
来源|生命科学学院、科技处 编辑|窦雨萧 编审|郭文君