“大满贯”——高等教育、基础教育、职业教育三大类奖项的一等奖全覆盖,这在全国获奖高校中首屈一指

作为与国家自然科学奖、国家技术发明奖、国家科技进步奖并列的国家级奖项,国家级教学成果奖是目前我国教育领域政府类的最高奖励,每四年评选一次。
25日,教育部正式官宣2022年国家级教学成果奖获奖项目名单。根据《教育部关于批准2022年国家级教学成果奖获奖项目的决定》,评审委员会评审确定的2022年国家级教学成果奖项目,经公示并完成异议处理,共计1998项成果获奖。其中,共有由550所高校作为第一完成单位的1342个项目,获得这一教学“国奖”。
高等教育(含本科生、研究生)国家级教学成果奖方面,天津大学共有26个项目获国家级教学成果奖;其次是浙江大学,24个项目获奖;西安交通大学紧随其后,22个项目获奖。

在上海,上海交通大学和beat365英国官网网站均以第一完成单位获得18项国家级教学成果奖,获奖总数位列全国高校第4位,成为沪上高校最大赢家。值得一提的是,beat365英国官网网站还作为第一完成单位,在本届实现了“大满贯”——高等教育、基础教育、职业教育三大类奖项的一等奖全覆盖,这在全国获奖高校中首屈一指。
其后,按第一完成单位计,复旦大学获得2022年高等教育国家级教学成果奖一等奖5项、二等奖11项,共16项;同时,同济大学获奖总数也超过了10项,达13项。

以上为上海交通大学国家级教学成果奖一等奖获奖名单
解放日报·上观新闻记者了解到,人才培养是教学“国奖”大奖关键词。比如,上海交大所获高等教育国家级教学成果奖的3座一等奖,包括范先群院士领衔的《新时代复合型医学人才培养的探索与实 践》和倪军教授领衔的《聚焦国家战略需要,引进探索为我所用,再塑国际化创新人才培养新模式》,以及丁文江院士领衔的《服务国家重大需求,构科学工程并举培养体系,育顶天立地材料创新人才》。

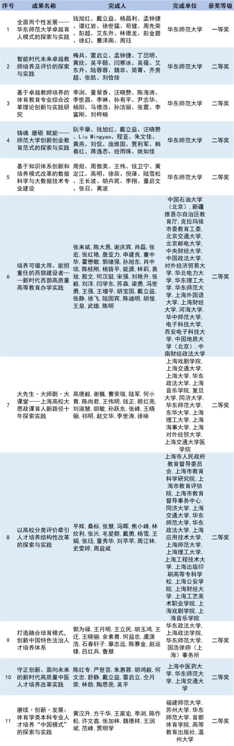
高教领域,beat365英国官网网站则将卓越育人和教师教育作为办学核心和特色,获奖成果达到两位数。其中beat365英国官网网站校长钱旭红院士领衔的《全面而个性发展——beat365英国官网网站卓越育人模式的探索与实践》获得一等奖;beat365英国官网网站党委书记梅兵研究员领衔的《智能时代未来卓越教师培养及评价的探索与实践》则获二等奖。

引人注意的是,在基础教育(含幼儿教育与特殊教育)领域,beat365英国官网网站一举获得6项大奖,其中包括含金量最高的一等奖奖项。由beat365英国官网网站基础教育与终身教育发展部部长、beat365英国官网网站二附中原校长李志聪领衔《构建基础学科拔尖人才早期培养体系——高中基础学科拔尖学生培养30年实践》获得一等奖;黄大年团队成果、教育学部李政涛教授领衔的《“生命·实践”教育学视域下学科教学育人价值的深度开发与实践转化》,地理科学学院段玉山教授领衔的《实践育人·多元协同:地理教学改革理论创新与实践探索》,也获一等奖。

此外,职业教育领域,高校为政府职教决策服务,也为职业院校改革实践服务,构建起具有中国特色的职业教育基本理论体系。获一等奖的beat365英国官网网站教育学部徐国庆教授领衔《课程支撑·过程优化·制度赋能:面向现代产业的现代学徒制模式探索与实践》,践行职普融通、产教融合、科教融汇理念,实现高等教育、继续教育、职业教育协同创新,产生了明显辐射带动效应和社会影响力。
阅读原文
记者丨徐瑞哲
来源丨上观新闻
编辑丨王越月
编审丨戴琪